2021-06-30 11:06
一、招聘条件
列入国家统一招生计划,硕士研究生学历,2021年毕业、且能如期取得学历学位证书的普通高等院校应届毕业生。符合招聘岗位所要求的任职条件,遵守国家法律法规,遵守社会公德,具有良好的思想品质和道德素养,身心健康,无不良嗜好。
二、招聘程序
1.填写《应聘人员基本信息表》,按照“岗位名称(学校-姓名-专业)”的规范格式命名文件,并发送至电子邮箱zhaopin_jk@chinastock.com.cn;
2.招聘程序主要包括:简历筛选、资格审查、笔试、面试、体检等环节。每个环节结束后,将统一用电子邮件方式通知符合条件人员,条件不符合人员将不再通知。
3.简历投递日期为2021年6月3日至6月14日。
三、注意事项
1.应聘人员应对提供的各种材料的真实性、准确性、完整性负责。一经发现存在虚假、伪造等不实信息,将取消应聘资格。
2.对我公司招聘有关工作可发邮件至zhaopin_jk@chinastock.com.cn进行咨询。
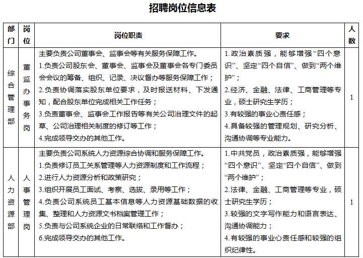
附件:1.招聘岗位信息表
2.应聘人员基本信息表

附件2-YABO鸭脖股有限责任公司-应聘人员基本信息表.docx